
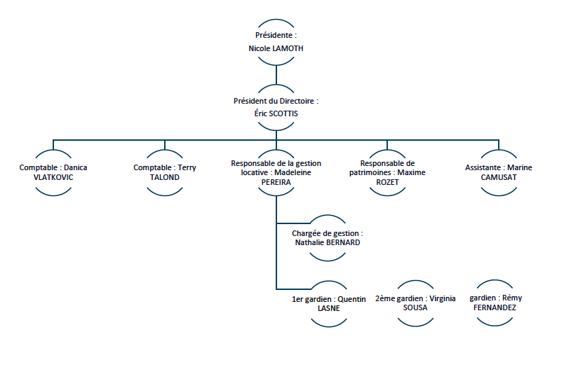
ORGANIGRAMME
Une organisation en pôles de compétences
L’activité de notre organisme nécessite une organisation en pôles de compétences qui s’appuient sur la formalisation d’une vision partagée autour des perspectives de développement. Nous avons donc construit et développé une méthode de travail collaborative pour mutualiser les compétences et favoriser l’efficacité.

